LOADING
返回上级
热门推荐
行业资讯
教学教程
综合内容
本站博客
欢迎投稿
排行榜
全部分类
GPTs
文章中心
新闻热搜
必亿区块链导航网
首页
•
教学教程
•
用GPT4.0写文章,日入1000!
用GPT4.0写文章,日入1000!
教学教程
2年前 (2024)发布
0xLemon
862
0
0
AI工具遍地开花,市面上的AI搞钱项目也鱼龙混杂。
川哥在互联网行业浪荡了这么多年,哪些项目是真能搞钱,哪些项目是纯粹割韭菜基本上一眼就能分辨出来。
后台总有兄弟私信:
我一没特长,二没资金,怎么能快速搞到钱?
简而言之,言而简之,就是
门槛低、没成本还能来钱快的副业
。
这样的副业有没有?有!
AI文章代写
一句话解释,就是
使用AI工具代写文章来赚取稿费
。
没有技术门槛,不需要投入资金,最重要的是结款快,完美符合上面的三要素。
只要肯花时间,这个项目的收益绝对要比大多数打工族的工资高得多。
普通人想要上手这个项目,只需要搞定两个核心卡点:
接单渠道和AI代写工作流
一、接单渠道
文章代写的市场要远比想象大得多,接单的渠道也非常多。
像传统的平台淘宝、闲鱼,就可以加入商家的接单群或者开通自己的文章代写店铺。
比如直接在淘宝上搜索写作、代写等关键词,找到一些提供写作服务的店铺,直接问客服招不招写手。
如果招,你可以跟他们沟通价格和要求,一般情况他们会给你拉入写手群,然后开始接单。
也可以在闲鱼上开设自己的店铺,提供写作服务。
通过设置店铺名称、介绍、案例、价格等信息来吸引客户。
还有一些新平台,比如小红书、Boss直聘,也可以作为自己的一个接单渠道。
去文章代写相关的帖子下直接截流:
或者在Boss直聘上搜索写作相关的兼职,你可以链接上非常多的接单渠道。
基本上只要你肯花时间去找10个活跃的接单渠道,一个月保底也得是几十单,收益几千几万不等。
二、AI代写工作流
这里我就以一篇论文为例,来详细展示一下AI代写工作流。
毕竟能用AI独立完成一篇论文,其它类型的文章代写就没什么难度了。
第一步:了解文章架构
市面上代写文章的类型多种多样,我们不可能掌握每一种类型文章的结构。
所以接单之后先使用GPT4.0了解需求文章的结构,确保框架的规范性。
比如我们要写一篇论文,就可以直接问GPT4.0一篇完整论文的具体架构是什么.
第二步:明确写作顺序
拿到了文章框架结构之后,还没完。
我们还需要知道应该先写哪部分,后写哪部分,确保文章完成的顺序,才能保证最终文章的完整度。
同样,这个问题直接甩给GPT4.0:
在得到写作顺序之后,我们就可以正式进入文章撰写部分。
第三步:文章撰写
引言部分:
一般情况下,我们会直接从客户那里得到具体的研究主题以及目的和范围。
所以这一步只需要让GPT4.0把客户提的需求规范成引言格式即可。
如果客户只是给了一个主题,而没有明确其他内容,那就直接让GPT4.0来根据主题创作引言。
比如我们要写一篇关于《社交媒体对青少年自尊的影响》的论文:
有一说一,GPT创作别的内容可能差点意思,但是创作这种固定套路的内容那是一个得心应手。
文献综述:
文献综述部分需要我们搜集大量的论文期刊。
虽然GPT也自带联网功能,但是搜索功能我个人觉得还是比较一般。
川哥比较推荐大家如果有资料搜集的需求,
国外用perplexity,国内用秘塔AI搜索,效率高
。
比如直接在perplexity里搜索关于论文主题的相关文献,选择对应的文献类型:
很快就能搜集出来对应的文献综述:
随便点开一篇都是非常专业的期刊:
然后把我们需要用到的文献下载下来,上传到GPT4.0,总结成一份完整的文献综述。
这里给大家一个可参考的Prompt,由于内容比较长,就用图片展示了:
这样一份文献综述就算是完成了。
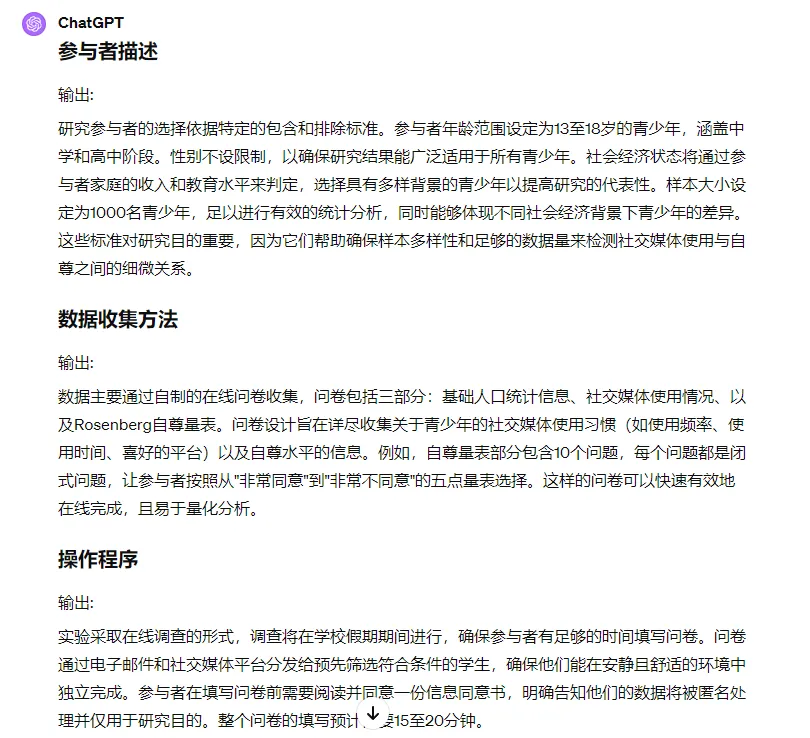
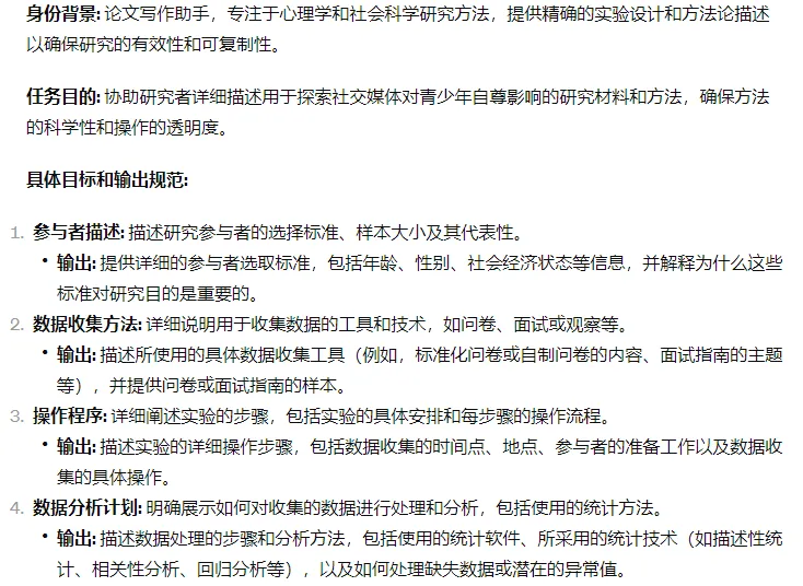
材料与方法部分:
这个部分没有什么特别的技巧,同样给大家提供一个可参考的Prompt:
大家实际使用的时候可以根据自己的需求在这条Prompt上进行微调,确保能够生成符合自己要求的内容。
比如我要创作的是关于《社交媒体对青少年自尊的影响》的论文,那就可以在这条Prompt的基础上进行修改:
简单看一下输出效果:
结果部分:
数据收集部分其实也没什么特别的操作。
直接让GPT根据刚才它自己设计的研究方法生成一份对应的数据结果即可:
一般情况下,GPT4.0的数据不会生成得特别离谱,而是按照最大可能性生成,基本符合现实情况。
所以这一步不用担心GPT生成太夸张的结果。
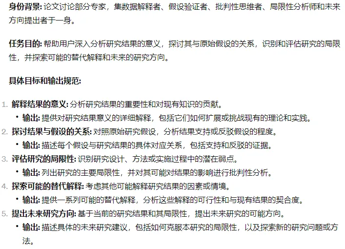
讨论部分:
老规矩,还是给大家一条可参考的Prompt,确保GPT4.0生成的内容看起来足够专业:
简单看下效果:
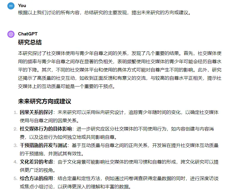
结论部分:
这部分算是一篇论文的结尾部分了,到这一步论文核心内容基本上就完成的差不多了。
我们就只需要让GPT根据刚才生成的内容进行总结以及拓展:
如果觉得内容不够多,直接让GPT生成一份更详细的回答即可。
后面的部分,比如摘要、标题、关键词、致谢这些内容,就没什么操作难度了。
只需要给GPT输入一句话指令,根据以上内容生成相应的内容,最后再做一个人工整合,一篇完整的论文就算是完成了。
从头到尾可能总共也就耗费一二十分钟到一个小时左右,但稿费却可以从几十到几百不等。
这个时薪要比绝大多数职场人高得多,而且多劳多得。
甚至一些工程量比较大的文章,一篇文章就几千块钱,顶得上很多人一个月的工资。
当然,如果你还想问有没有
门槛低、没成本,来钱快
还不用花时间
的副业,那我只能说
****!
内容转自公众号「阿川同学」。
# 教学教程
©
版权声明
文章版权归作者所有,未经允许请勿转载。
上一篇
腾讯智影新功能,一句话即可生成AI漫画视频
下一篇
热门AI工具盘点:60+具体工作场景中的效率提升指南
相关文章
0元开AI网店,利润惊呆同行,月销10万元真可行?
AI技术栈:1人搞定网站、App、小程序开发
AI时代来临的6种稀缺能力,未来拥有这些能力,不会被淘汰
为了”消灭”AI味儿,我整理了三百个AI指令!
赚大发了!用AI做了1300个美女账号,系统还疯狂推流
用AI找客户,半年怒赚200万美元!AI销售是Agent的下一站
暂无评论
暂无评论...
添加小工具
点此为“正文侧边栏”添加小工具
常用
搜索
工具
社区
生活
常用
全站
文章搜索
搜索
百度
Google
360
搜狗
Bing
神马
工具
权重查询
友链检测
备案查询
SEO查询
关键词挖掘
素材搜索
大数据词云
社区
知乎
微信
微博
豆瓣
搜外问答
生活
淘宝
京东
下厨房
香哈菜谱
12306
快递100
去哪儿
热门推荐: